About
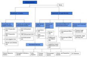
The Attorneys GeneralOrganisational StructureOur History
Newsroom
NewsPress ReleaseAnnouncement Tender
Resources
ActsConventionsRules & RegulationsExecutive OrdersPublicationLinks to Laws from Other CountriesLinks to Scholarship Sites